暉巨鋁合金科技有限公司
  • 關於暉巨
    • 公司簡介
  • 產品資訊
    • 現有產品(現貨)
    • 現有模具(無現貨)
  • 鋁材知識庫系統
  • 聯絡我們
  • 無衝突礦產宣告書

    1. 首頁
    2. 鋁材知識庫系統
    3. 無衝突礦產宣告書
    4. 無衝突礦產宣告書

    堅持品質、極盡專業、用心服務

    鋁材知識庫系統

    鋁合金各項性質(點擊放下選單)

    • 常用鋁合金材料化學成分表
    • 常見鋁合金材料物理性能表
    • 熱處理合金板材物理性能
    • 非熱處理合金板材物理性能

    無衝突礦產宣告書

    • 無衝突礦產宣告書

    2025 年度各月份 LME 價格記錄

    • 2025 年 1 月
    • 2025 年 2 月
    • 2025 年 3 月
    • 2025 年 4 月
    • 2025 年 5 月
    • 2025 年 6 月
    • 2025 年 7 月
    • 2025 年 8 月
    • 2025 年 9 月
    • 2025 年 10 月
    • 2025 年 11 月
    • 2025 年 12 月

    2026 年度各月份 LME 價格記錄

    • 2026 年 1 月

    無衝突礦產宣告書

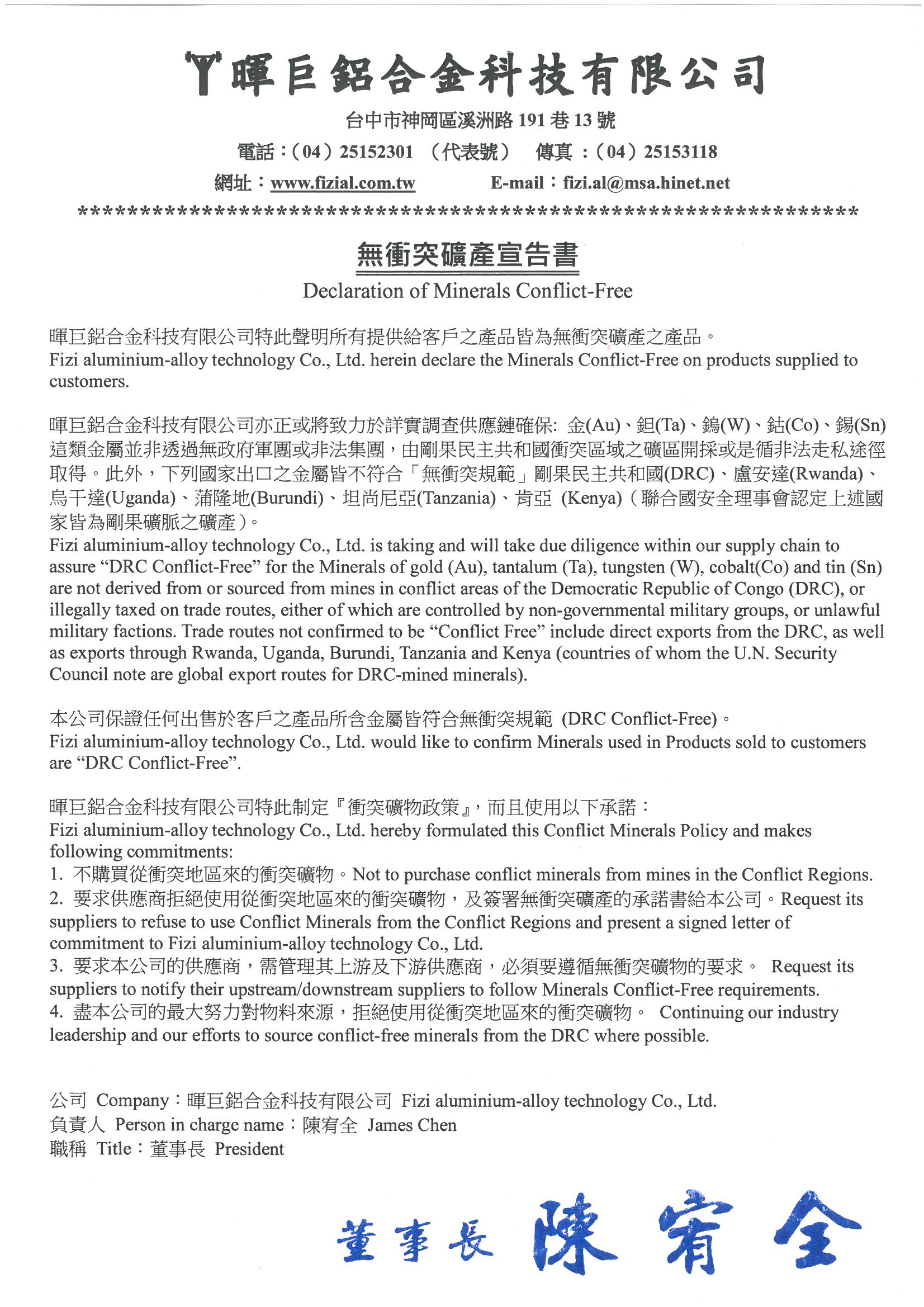
    暉巨-無衝突礦產宣告書

    暉巨鋁合金科技有限公司

    暉巨鋁合金科技有限公司

    本公司成立於1985年,針對包括航太、船舶、營建、自行車、汽 / 機車組件、光電、IC及相關加工業提供高品質且適用的鋁合金材料。


    • 台中市神岡區溪洲路191巷13號

    • 04-25152301

    • 04-25153118

    • fizi.al@msa.hinet.net

    Facebook FACEBOOK

    臉書連結

    Facebook

    暉巨鋁合金科技有限公司 版權所有 © Design By Atteipo.